Skip Harrison

Personal Pages

My Life

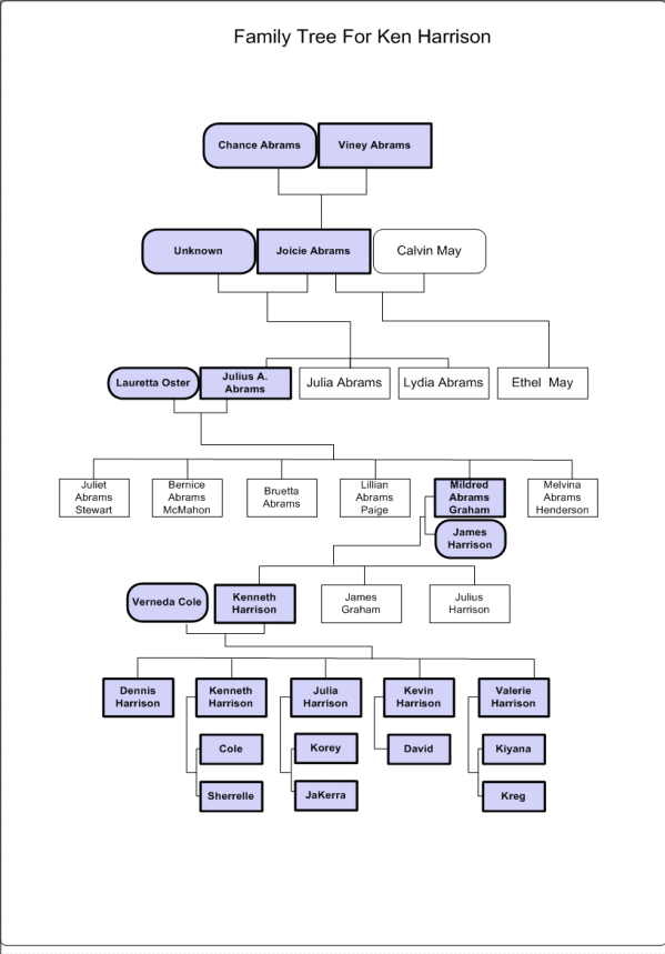
Click on a name to see a short bio about the person.  To return to this page click the "Back" button on the destination page.

The shaded blocks depict my direct blood line.

This space is reserved for Ken's tree